自2022年7月浙江省教育厅印发《关于推进小学生综合评价改革的指导意见》以来,各地各校认真学习文件精神,积极开展试点探索,在制度设计、机制创建、学科分项等级评价、学习过程评价、考试管理、教师评价能力研修等方面做了许多有意义的探索,涌现了较多成功实践。
2024年浙江省教育厅在年度工作计划中提出“推进中小学生综合评价改革,实施‘让小学生书包轻起来行动’ ”。为了贯彻落实省教育厅的工作部署,浙江省教育厅教研室继续扎实推进小学生综合评价改革项目。为帮助各地各校加深对小学生综合评价的整体理解,明晰操作要点,找准行动突破点,梳理学校评价改革进展的评估重点,省教育厅教研室特组织相关专家研制了《小学生综合评价改革实践建议》,供各市、县(市、区)和小学参考、学习和指导实践。
小学生综合评价操作体系
(重在如何评价学生的发展)

小学生综合评价学校支持体系
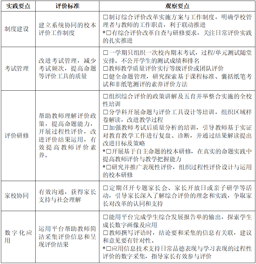
(重在学校如何支持教师改进评价)

小学生综合评价改革区域工作建议
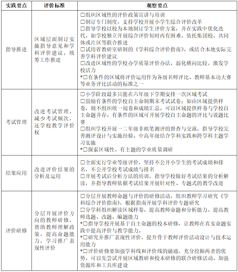
(重在区域如何推进评价改革)

版权所有© 浙江蒲照科技有限公司版权所有 浙公网安备33011002018431   浙ICP备2023017535号